
Frictionless device configuration
The app allows remote workers to set up their device and create a secure connection in five simple steps. The comprehensive interface makes the experience engaging and absolutely seamless, preventing confusion and doubt on the part of end-users.

Real-time security events visibility
To provide a tangible sense of security, we have integrated push-notifications that will inform the end-user of any blocked or anomalous navigation and prevented threats, explaining their origin and potential danger.

Frictionless device configuration
The app allows remote workers to set up their device and create a secure connection in five simple steps. The comprehensive interface makes the experience engaging and absolutely seamless, preventing confusion and doubt on the part of end-users.

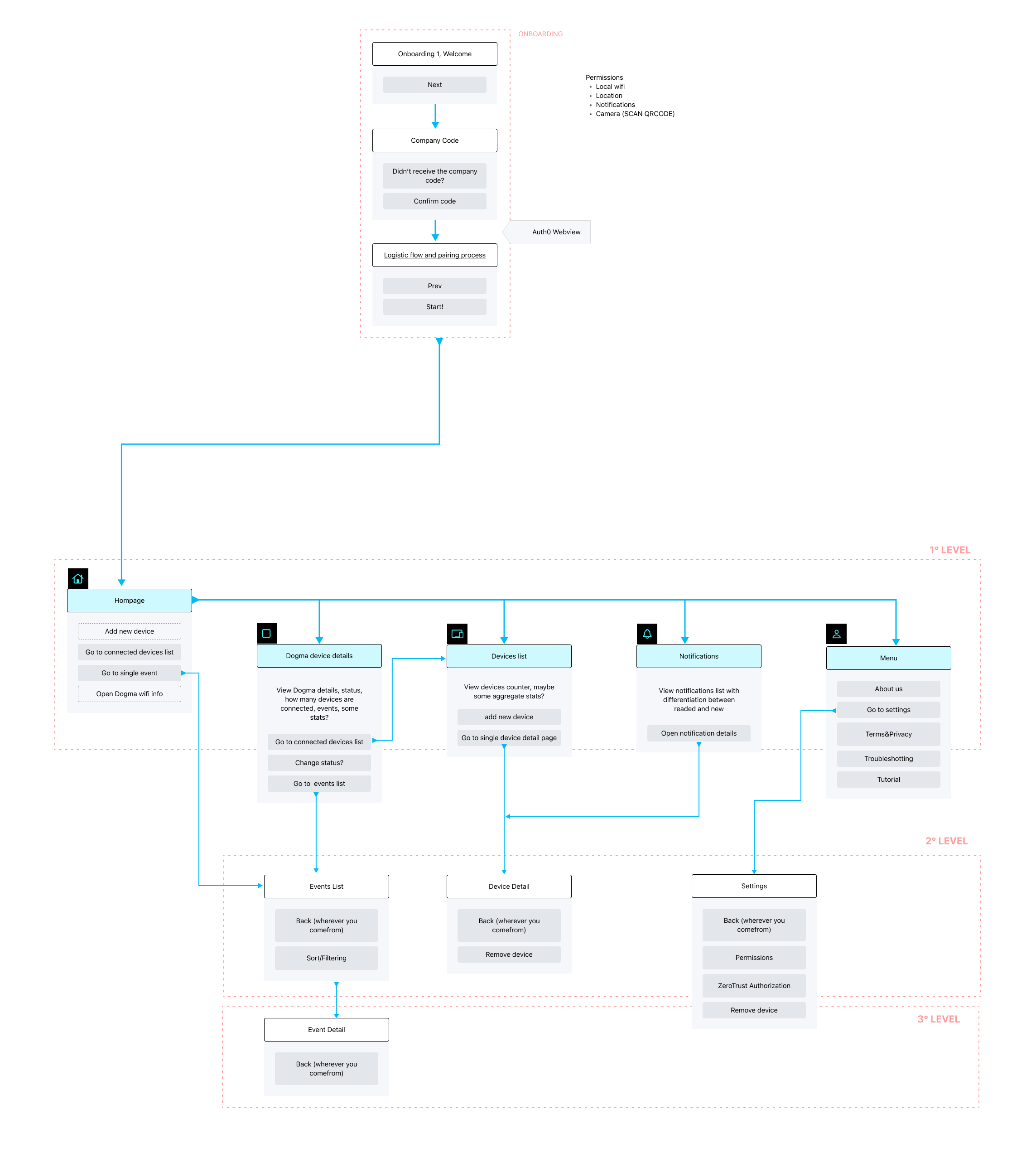
Design process
- Information architecture: User flows were mapped out to define the app’s navigation and user journey, ensuring easy access to key features and content categories. Information architecture was structured to facilitate intuitive exploration and discovery of cybersecurity resources.
- Design System: In order to have consistency between all sections and devices, we build a Design System in Figma.
- Visual Design: The visual design phase aimed to create a clean and intuitive interface that prioritized usability without compromising on aesthetics. A modern color palette, clear typography, and intuitive iconography were employed to enhance user engagement and readability.